IC 74190: Contador Ascendente y Descendente de 0 a 99 - Tutorial Completo con Proteus
IC 74190: Contador Ascendente y Descendente de 0 a 99 - Tutorial Completo
El IC 74190 es un contador ascendente y descendente versátil que permite crear contadores de 0 a 99 con facilidad. En este tutorial técnico, aprenderás el funcionamiento del 74190, cómo construir un circuito contador ascendente y descendente, y simular el proyecto completo en Proteus.
Los contadores ascendentes y descendentes son fundamentales en electrónica digital para aplicaciones de temporización, control de secuencias y displays digitales. El CI 74190 ofrece todas las funciones necesarias en un solo integrado.
📁 Descarga los archivos del proyecto: Proteus + Esquemático
¿Qué es el IC 74190 y cómo funciona?
El 74190 es un contador BCD ascendente/descendente de 4 bits que puede configurarse para contar de 0 a 9. Para crear un contador de 0 a 99, necesitamos dos IC 74190 en cascada: uno para las unidades y otro para las decenas.
Características técnicas del IC 74190:
- Tipo: Contador BCD síncrono ascendente/descendente
- Rango: 0-9 (BCD)
- Alimentación: 5V TTL
- Pines: 16 (DIP)
- Entrada de reloj: Flanco de bajada
- Control de dirección: Pin U/D (Up/Down)
Funcionamiento del 74190:
- Conteo ascendente: U/D = 0 (nivel bajo)
- Conteo descendente: U/D = 1 (nivel alto)
- Carga paralela: LOAD = 0 carga los datos D0-D3
- Habilitación: CTEN y CPEN controlan el conteo
Lista de Componentes y Especificaciones Técnicas
Circuitos Integrados Principales:
- 2 x IC 74190: Contadores BCD ascendente/descendente (corazón del proyecto)
- 2 x IC 7447: Decodificadores BCD a 7 segmentos para visualización
Componentes de Visualización:
- 2 x Display 7 segmentos de ánodo común: Mostrar dígitos del contador (00-99)
Componentes Pasivos:
- 3 x Resistencias 10kΩ: Pull-up para botones y control de estados lógicos
- 4 x Resistencias 330Ω: Limitación de corriente para displays (protección)
- 1 x Resistencia 330kΩ: Para circuito de temporización
- 1 x Capacitor 0.1µF: Filtrado de ruido y estabilización
- 1 x Capacitor 2.2µF: Temporización del circuito de reloj
Componentes de Control:
- 3 x Push buttons/Switches: Control de funciones (pausa, carga, dirección)
- 1 x Temporizador 555: Generación de señal de reloj (opcional)
Teoría de Funcionamiento: Contadores Ascendentes y Descendentes
Los contadores ascendentes incrementan su valor con cada pulso de reloj (0→1→2→...→9), mientras que los contadores descendentes decrementan (9→8→7→...→0). El IC 74190 combina ambas funciones en un solo chip.
Principio de Cascada para Contador 0-99:
Para crear un contador de 0 a 99, conectamos dos 74190 en cascada:
- IC1 (Unidades): Cuenta de 0 a 9
- IC2 (Decenas): Cuenta cuando IC1 completa un ciclo
- Conexión: TC (Terminal Count) de IC1 → Clock de IC2
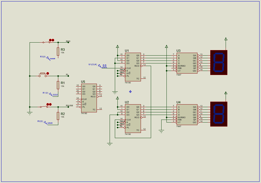
Diagrama de Circuito y Conexiones Detalladas
Conexiones del IC 74190 (Unidades):
| Pin | Función | Conexión |
|---|---|---|
| 1 | B | Display unidades vía 7447 |
| 2 | QB | Salida BCD bit 1 |
| 3 | QA | Salida BCD bit 0 |
| 4 | CTEN | Control Enable (GND) |
| 5 | D/U | Up/Down control (botón) |
| 6 | QC | Salida BCD bit 2 |
| 7 | QD | Salida BCD bit 3 |
| 8 | GND | Tierra |
| 9 | A | Entrada datos bit 0 |
| 10 | B | Entrada datos bit 1 |
| 11 | LOAD | Carga paralela (botón) |
| 12 | C | Entrada datos bit 2 |
| 13 | D | Entrada datos bit 3 |
| 14 | CLK | Señal de reloj |
| 15 | TC | Terminal Count → CLK decenas |
| 16 | VCC | +5V |
Conexiones del IC 7447 (Decodificador BCD):
El IC 7447 convierte las salidas BCD del 74190 en señales para el display de 7 segmentos:
- Entradas A,B,C,D: Conectar a QA,QB,QC,QD del 74190
- Salidas a-g: Conectar a segmentos del display vía resistencias 330Ω
- LT, RBI, BI: Control de blanking (opcional)
Paso a Paso: Cómo Hacer el Contador en Proteus
1. Configuración del Espacio de Trabajo:
- Abrir Proteus ISIS
- Crear nuevo proyecto: "Contador_74190_0-99"
- Configurar hoja de tamaño A4
2. Colocación de Componentes:
IC LIBRARY → 74190 (colocar 2 unidades)
IC LIBRARY → 7447 (colocar 2 unidades)
DISPLAY → 7SEG-COM-ANODE (colocar 2 unidades)
RESISTOR → 330R, 10K, 330K
CAPACITOR → 0.1uF, 2.2uF
3. Interconexión de Circuitos:
- Conexión en cascada: TC(IC1) → CLK(IC2)
- Decodificadores: Salidas BCD → Entradas 7447
- Displays: Salidas 7447 → Segmentos (con resistencias)
- Controles: Botones → Pines de control
Control y Funcionamiento de los Botones
Botón 1: Control de Pausa (CTEN)
Función: Habilita/deshabilita el conteo
- Presionado (0V): Contador activo
- No presionado (5V): Contador pausado
Conexión: Botón → Pin 4 (CTEN) via resistencia 10kΩ a VCC
Botón 2: Carga de Valor Predeterminado (LOAD)
Función: Carga un valor inicial en el contador (ejemplo: 35)
- Presionado: Carga datos D0-D3 en el contador
- Configuración para 35:
- Unidades (5): D0=1, D1=0, D2=1, D3=0
- Decenas (3): D0=1, D1=1, D2=0, D3=0
Botón 3: Dirección de Conteo (U/D)
Función: Controla la dirección del contador
- U/D = 0: Contador ascendente (0→1→2→...→99→0)
- U/D = 1: Contador descendente (99→98→97→...→0→99)
Generación de Señal de Reloj con Temporizador 555
Para el funcionamiento autónomo del contador 74190, necesitamos una señal de reloj estable. El circuito 555 en modo astable es ideal:
Configuración del 555:
- Frecuencia: 1-10 Hz (visible para observación)
- Resistencias: 330kΩ + 10kΩ
- Capacitor: 2.2µF
- Fórmula: f = 1.44/((R1+2×R2)×C)
Conexiones 555:
Pin 3 (Output) → Pin 14 (CLK) del 74190
Pin 4,8 → VCC (+5V)
Pin 1 → GND
Simulación y Pruebas en Proteus
Verificación de Funcionamiento:
Test contador ascendente:
- U/D = 0, iniciar simulación
- Verificar secuencia: 00→01→02→...→99→00
Test contador descendente:
- U/D = 1, cargar valor 99
- Verificar secuencia: 99→98→97→...→00→99
Test carga de valor:
- Configurar entradas D0-D3 para valor deseado
- Pulsar LOAD, verificar carga correcta
Solución de Problemas Comunes:
| Problema | Causa Probable | Solución |
|---|---|---|
| No cuenta | CTEN alto | Verificar conexión botón pausa |
| Cuenta erratic | Ruido en reloj | Añadir capacitor 0.1µF |
| Display apagado | 7447 mal conectado | Revisar conexiones BCD |
| No cambia dirección | U/D flotante | Verificar pull-up 10kΩ |
Aplicaciones Prácticas y Proyectos Relacionados
Aplicaciones del Contador 0-99:
- Marcadores deportivos digitales
- Temporizadores programables
- Contadores de producción industrial
- Sistemas de control de acceso
- Instrumentos de medición digital
Proyectos Relacionados:
- Contador binario ascendente con flip-flops
- Display multiplexado para múltiples dígitos
- Decodificador BCD avanzado
- Circuitos con 555 para temporización
Variantes y Mejoras del Circuito
Contador con IC 74192 (Alternativa):
El IC 74192 es otra opción para contadores ascendente-descendente 0-9 con entradas de reloj separadas para cada dirección.
Contador de 0 a 99 con Arduino:
Para proyectos más avanzados, considera un contador 0 a 99 Arduino con display LCD y control por botones.
Contador de 99 a 0 (Solo Descendente):
Configuración específica para contador descendente de 99 a 0:
- Cargar valor inicial 99 (BCD: 1001 1001)
- U/D = 1 (modo descendente)
- Observar secuencia 99→98→...→01→00
Conceptos Avanzados: IC Contadores
Tipos de Contadores Digitales:
- Contadores síncronos: Todos los flip-flops cambian simultáneamente
- Contadores asíncronos: Cambio secuencial (ripple counter)
- Contadores BCD: Cuentan en decimal (0-9)
- Contadores binarios: Cuentan en base 2
Familia 74LS de Contadores:
- 74LS90: Contador década asíncrono
- 74LS190: Contador BCD síncrono U/D
- 74LS191: Contador binario 4-bit U/D
- 74LS192: Contador BCD U/D con clock dual
Conclusiones y Recomendaciones
El IC 74190 es una excelente opción para construir contadores ascendentes y descendentes confiables. Su diseño síncrono garantiza operación estable, y las funciones de control integradas simplifican el diseño del circuito.
Puntos Clave:
✅ Versatilidad: Conteo ascendente y descendente en un solo IC ✅ Facilidad de uso: Control simple con botones ✅ Cascada simple: Fácil expansión a más dígitos ✅ Compatibilidad TTL: Funciona con familia 74LS estándar
Para Proyectos Futuros:
- Experimenta con diferentes valores de carga
- Añade control de velocidad variable
- Implementa reset automático en valores específicos
- Combina con microcontroladores para control avanzado
¿Listo para construir tu contador? Descarga los archivos de Proteus y comienza tu proyecto de contador ascendente y descendente de 0 a 99 con el IC 74190.