Aprende a construir un sumador de 4 bits con display de 7 segmentos en Proteus usando compuertas lógicas. Incluye sumador-restador, tabla de verdad y simulación paso a paso.
emmanuelhdev
Descargar Mathcad
Mathcad es una herramienta poderosa para resolver, analizar y compartir cálculos de ingeniería. Te permite crear y documentar tus proyectos de manera eficiente.
¡Comienza a realizar y compartir tus cálculos de ingeniería con Mathcad hoy mismo! Haz clic en el botón de descarga para obtener la última versión.
Descargar MathcadMathcad es compatible con Windows 7, 8, 10 y 11.
Se recomienda un procesador de 2 GHz o superior.
Se recomienda al menos 4 GB de RAM.
Se necesitan al menos 2 GB de espacio libre en disco.
Aquí encontrarás las respuestas a las preguntas más comunes sobre Mathcad.
Explora más sobre Mathcad y cómo utilizarlo en tus proyectos de ingeniería.
Aprende a construir un sumador de 4 bits con display de 7 segmentos en Proteus usando compuertas lógicas. Incluye sumador-restador, tabla de verdad y simulación paso a paso.
emmanuelhdev
Aprende a construir un sumador de 4 bits con display de 7 segmentos en Proteus usando compuertas lógicas. Incluye sumador-restador, tabla de verdad y simulación paso a paso.
emmanuelhdev

Aprende a construir una fuente de alimentación variable de 1.25V a 37V con LM317. Guía paso a paso con esquemas, materiales y consejos prácticos para tu proyecto electrónico.
default

Aprende a construir una fuente de alimentación estable de 12V usando el regulador LM7812, ideal para proyectos electrónicos que requieren voltaje constante
default
Alguna vez has querido probar tus proyectos de Arduino sin quemar sensores
emmanuelhdev
default

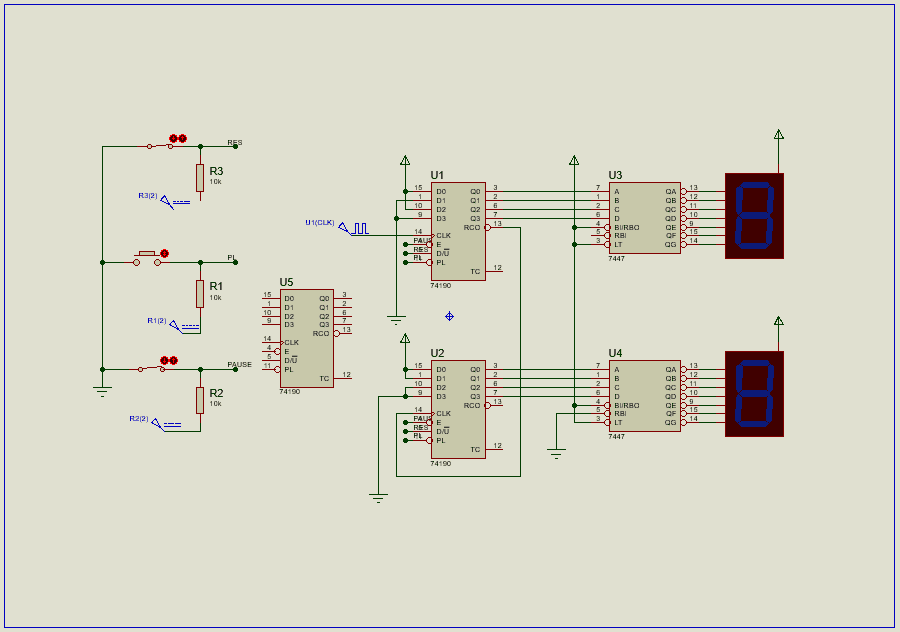
Guía completa para crear un contador ascendente y descendente de 0 a 99 con el IC 74190. Aprende el funcionamiento del CI 74190, conexiones, diagrama de circuito y simulación en Proteus.
emmanuelhdev
ale